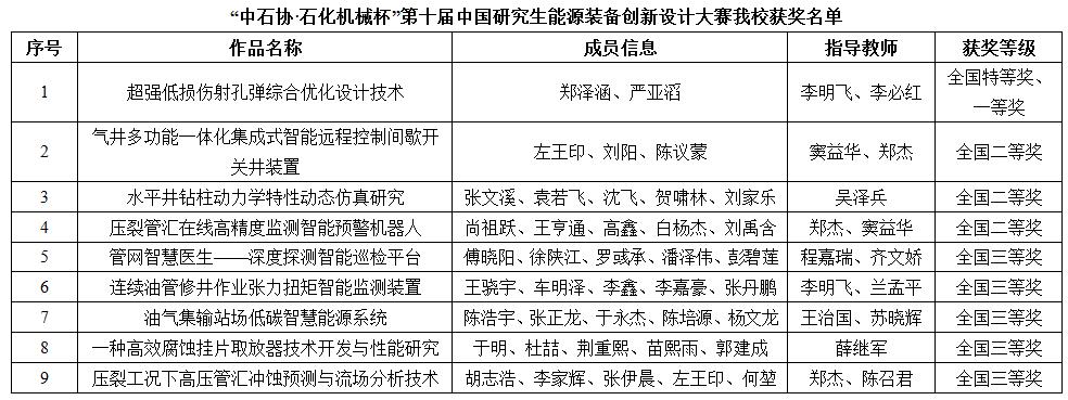
9月16日至17日,“中石协·石化机械杯”第十届中国研究生能源装备创新设计大赛全国总决赛在中国石油大学(华东)圆满结束。我校荣获全国特等奖1项,一等奖1项,二等奖3项,三等奖5项,学校荣获“优秀组织奖”,机械工程学院李明飞老师获得“优秀指导教师”荣誉。

中国研究生能源装备创新设计大赛为中国研究生创新实践系列大赛主题赛事之一,由中国学位与研究生教育学会、中国科协青少年科技中心主办。此次比赛共有221个研究生培养单位1556个参赛团队报名参赛,初审后共有来自150所研究生培养单位的370支队伍进入全国总决赛。经过2天的激烈角逐共产生一等奖36项,二等奖75项,三等奖251项;“能源装备之星”3个,优秀组织奖44个,优秀指导教师34位。

中国研究生能源装备创新设计大赛是我国培养研究生创新能力、产学研一体化结合能力的国家级比赛。我校机械工程学院郑泽涵、严亚滔同学的作品“超强低损伤射孔弹综合优化设计技术”获得“能源装备之星”,系大赛中取得的最好奖项,是我校学子暨2022年荣获“创新之星”后又一重要成果,成功卫冕。

